服务热线:17716258735
欢迎访问舞钢市电子商务公共服务中心官方网站!
注册
/
登录
首页
电商动态
政策法规
视频中心
便民服务
通知公告
乡村振兴
动态
店铺
产品
电商服务
入住服务
孵化服务
技术服务
管理服务
体系建设
数据分析
代理服务
企业备案
电商培训
在线报名
在线课程
课程反馈
培训数据
舞钢特色
特色产品
特色乡镇
特色旅游
特色美食
示范创建
示范企业
示范乡镇
示范村庄
示范站点
联系我们
>>
电商服务
>>
技术服务
技术服务
入住服务
孵化服务
技术服务
管理服务
体系建设
数据分析
代理服务
企业备案
技术服务
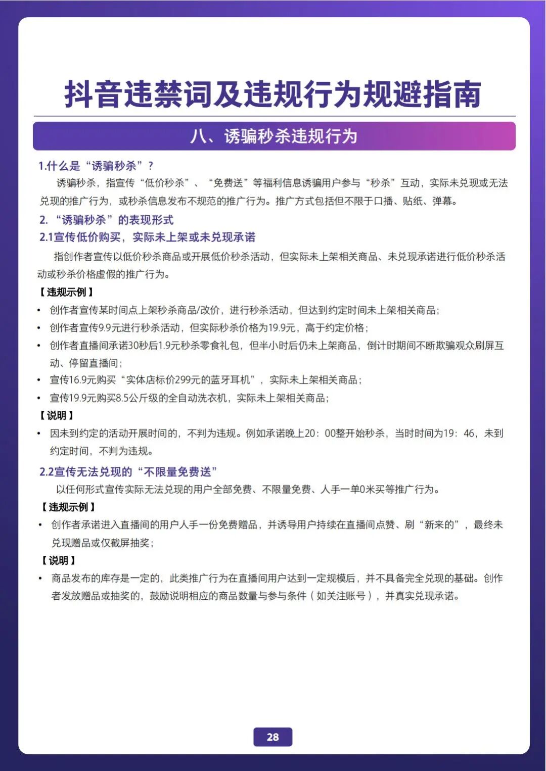
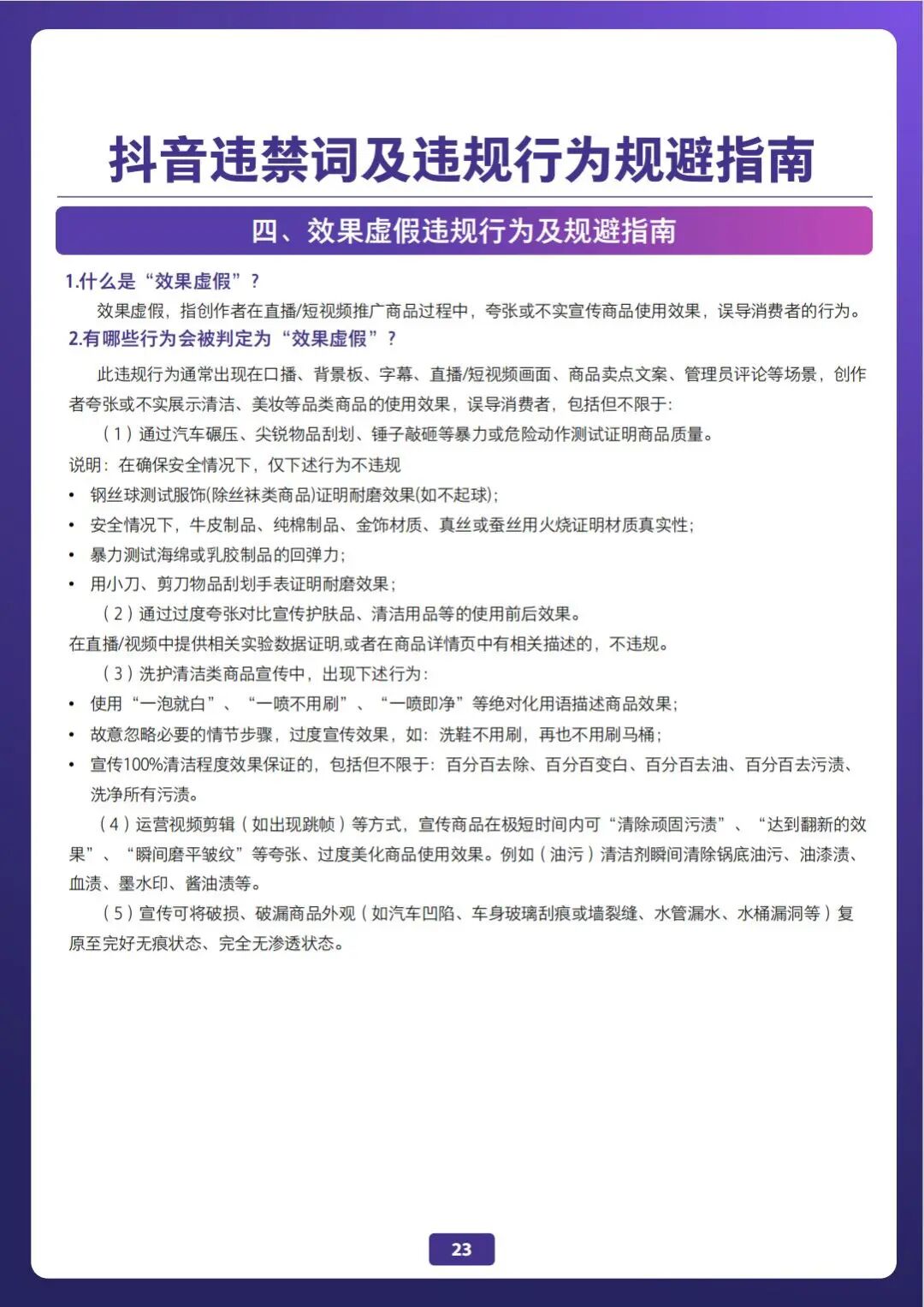
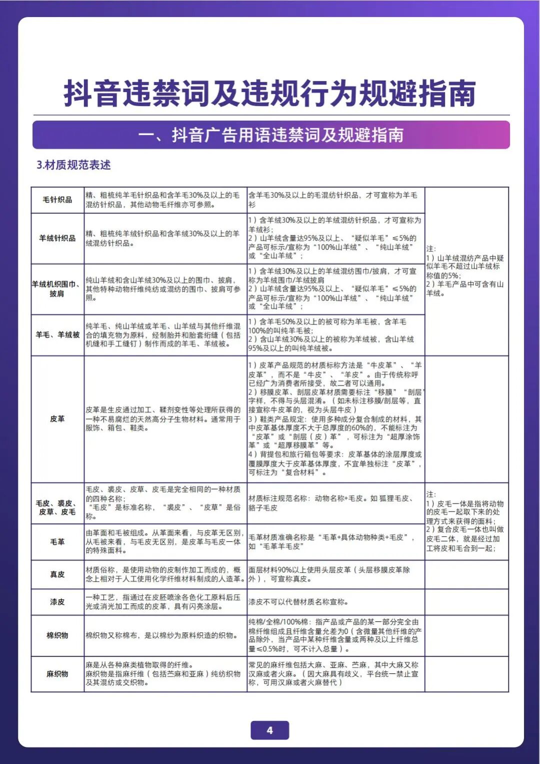
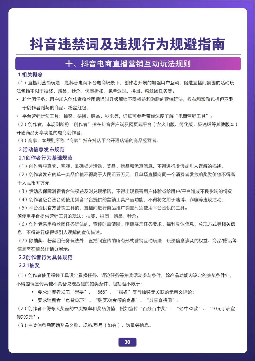
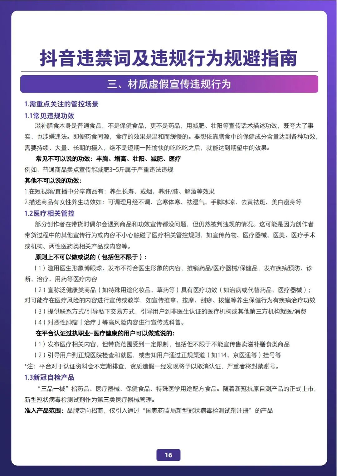
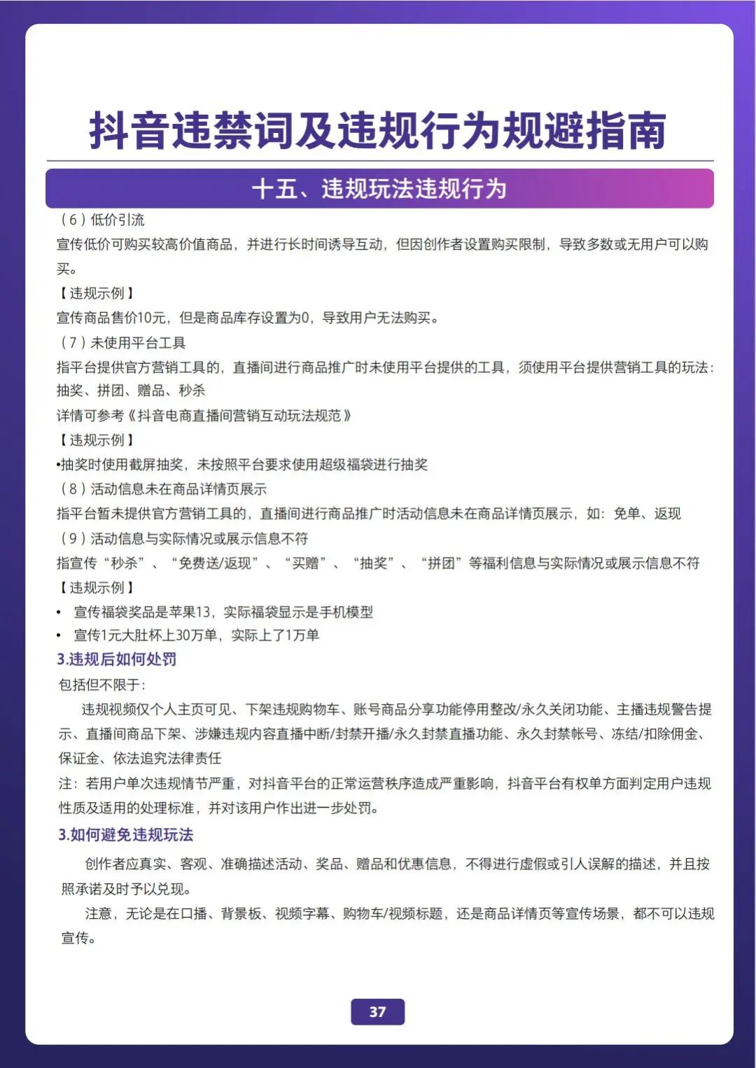
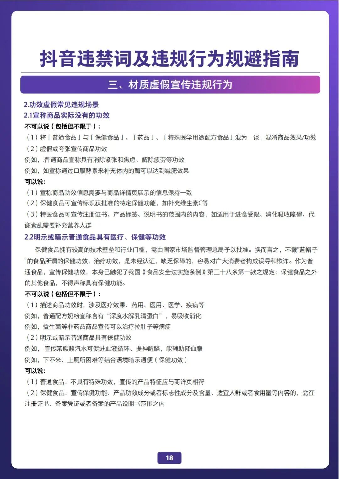
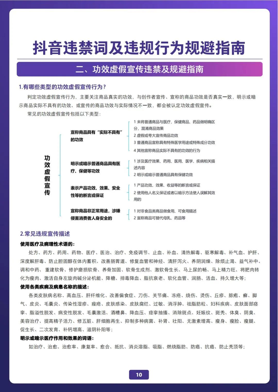
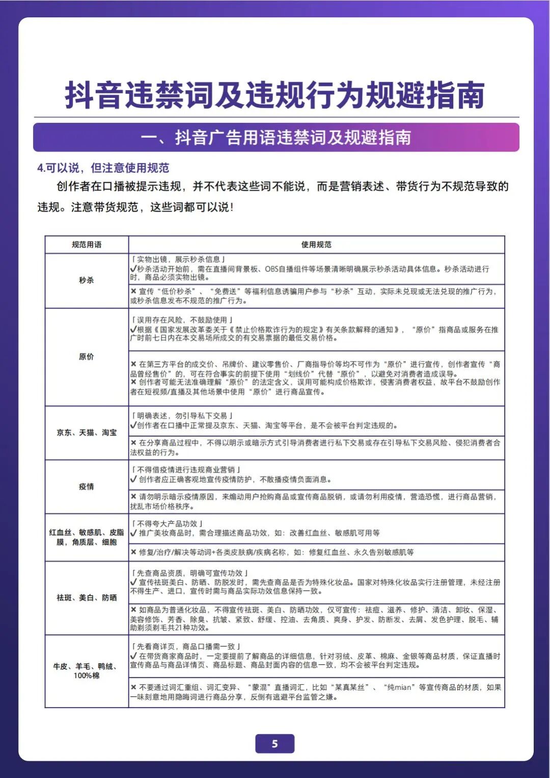
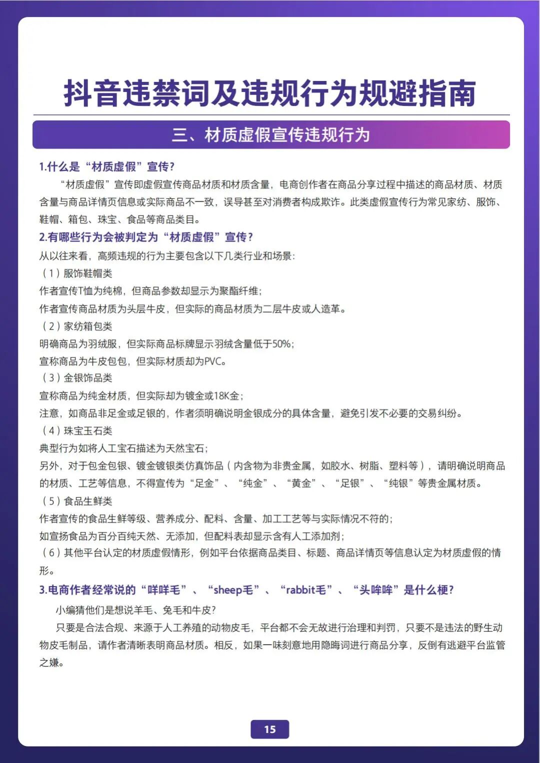
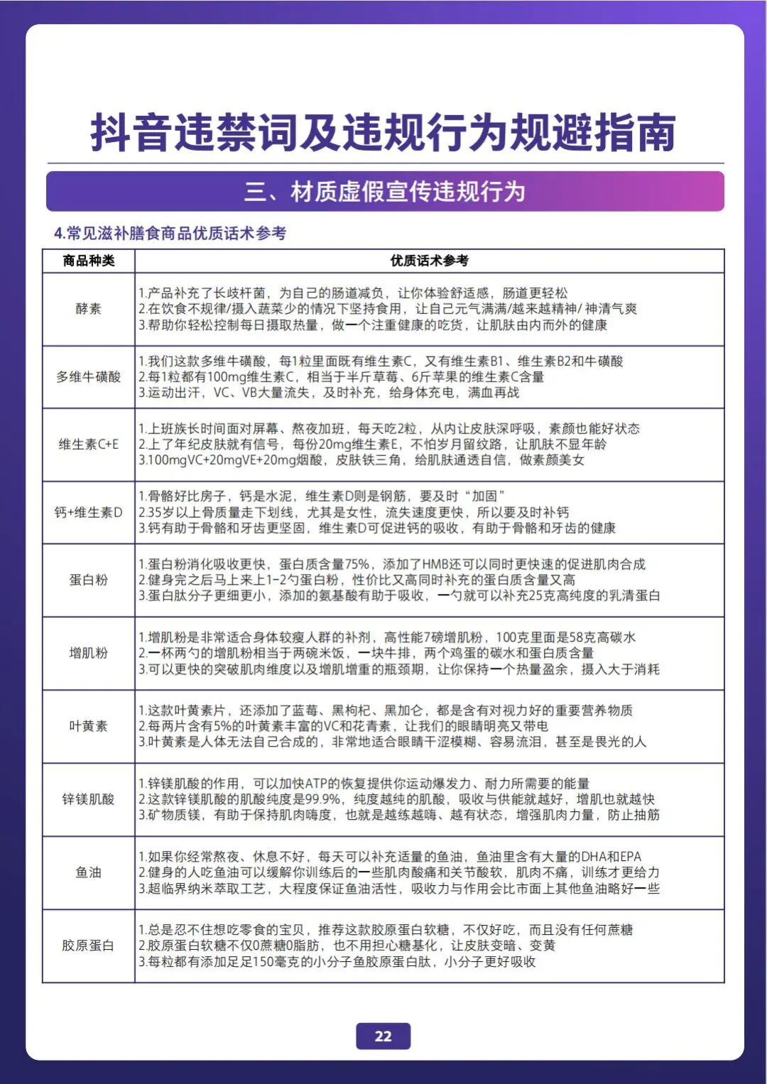
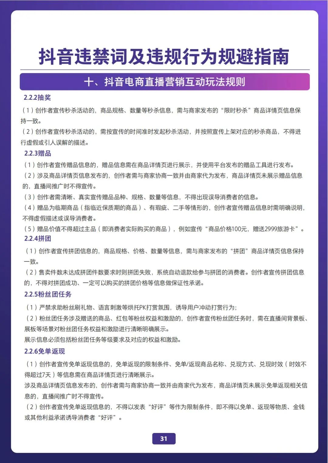
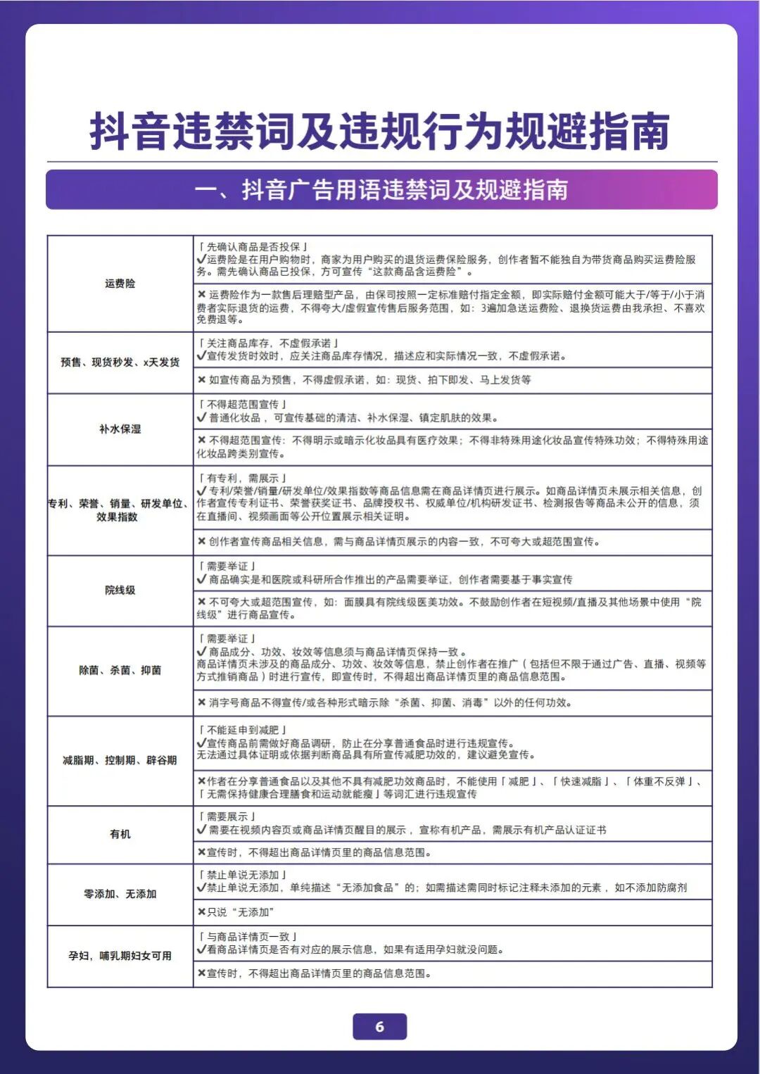
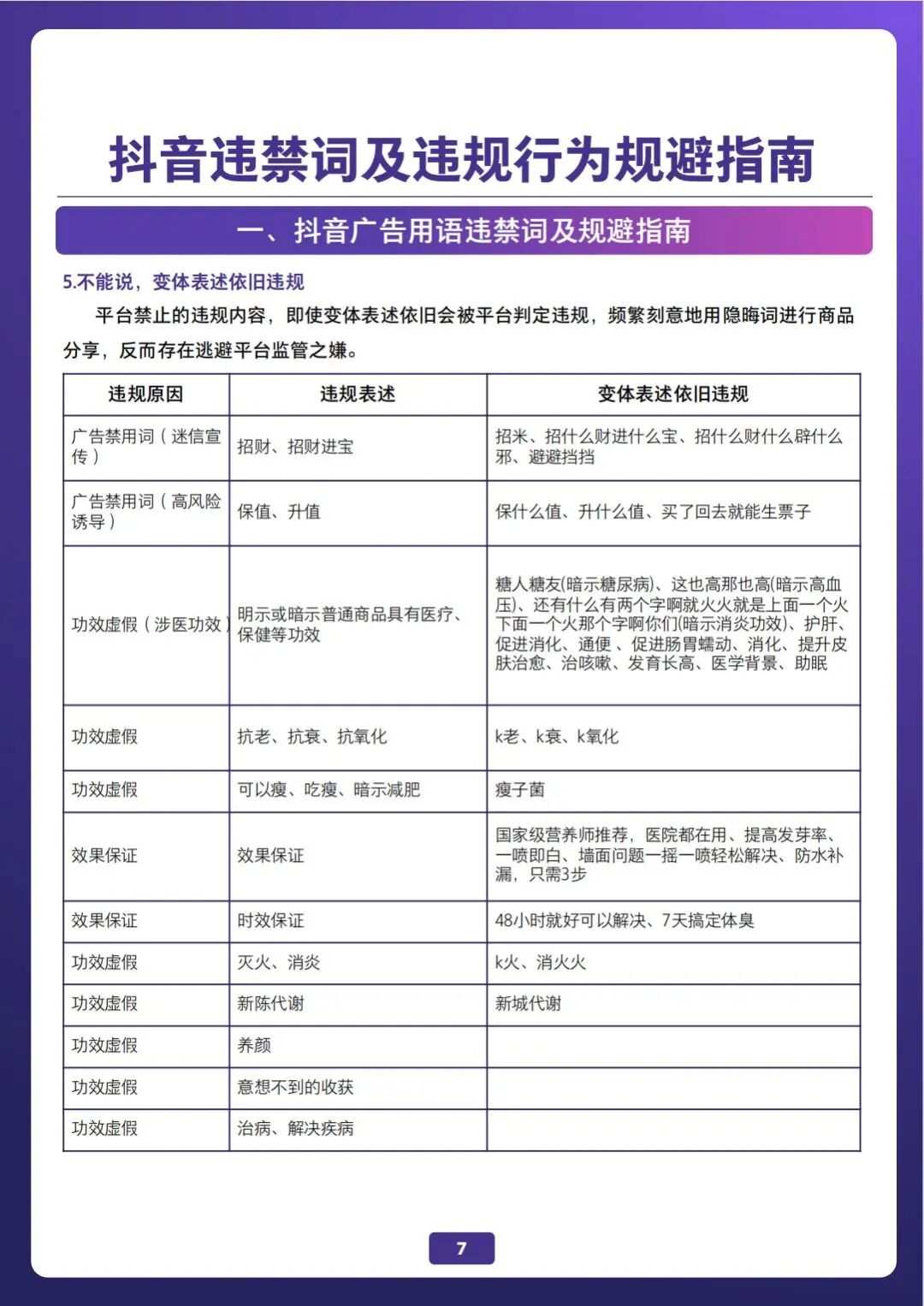
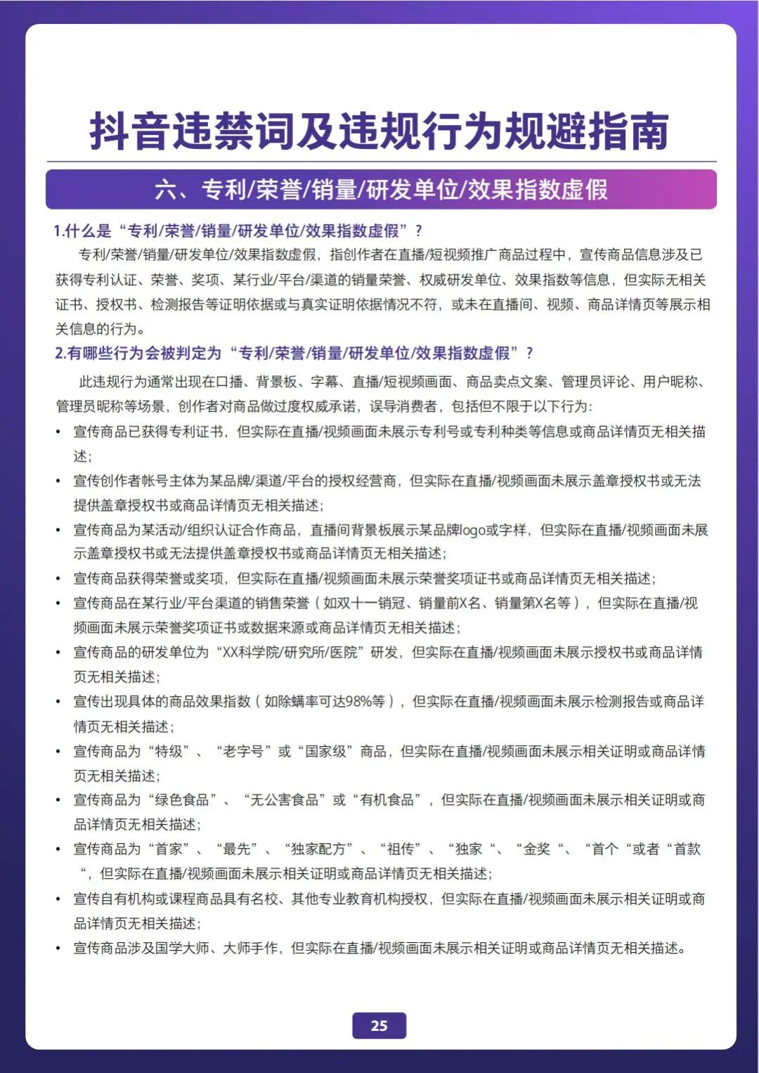
2023抖音直播注意事项最新违规行为与违禁词
发布时间:2023-10-27 15:36:18
上一篇
【农村电商】乡村振兴+农村电商发展新策略!
视频号实操运营指南
下一篇